brooke can haz taco
1.16.2013
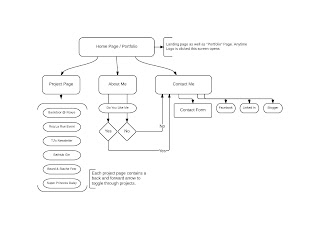
portfolio website: site map
No comments:
Post a Comment
Newer Post
Older Post
Home
Subscribe to:
Post Comments (Atom)
No comments:
Post a Comment